Materi elastisitas dan hukum hooke.
Jika kamu mencari artikel materi elastisitas dan hukum hooke terlengkap, berarti kamu sudah berada di blog yang benar. Yuk langsung saja kita simak ulasan materi elastisitas dan hukum hooke berikut ini.
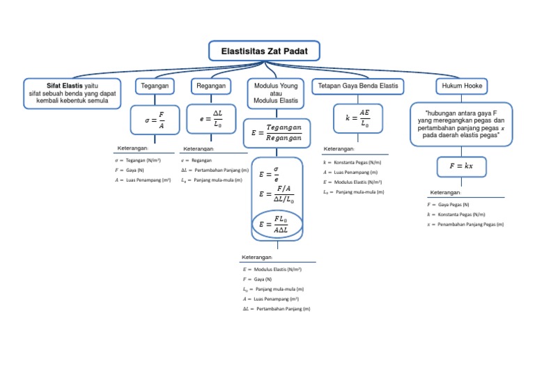
Mind Mapping Elastisitas From scribd.com
Metode penelitian yang digunakan adalah Quasi Eksperimen dengan Nonequivalent Control Group Design yang melibatkan kelas. Tapi hukum Hooke tidak berlaku pada daerah antara batas hukum Hooke dan batas elastisitas. Guru memberikan motivasi agar siswa tetap semangat belajar dimasa pandemi Covid-19. Jadi hubungan elastisitas tidak pernah lepas dari hukum hooke karena hukum tersebut menyatakan tentang gaya yang bekerja terhadap benda pegas atau benda yang elastis.
Guru membuka kegiatan dengan Salam sapa dan ber doa melalui GCR dan atau Facebook messenger.
Pada daerah elastisitas benda besarnya pertambahan panjang sebanding dengan gaya yang bekerja pada benda. 29Jika benda diberikan gaya hingga melewati batas hukum Hooke dan mencapai batas elastisitas maka panjang benda akan kembali seperti semula jika gaya yang diberikan tidak melewati batas elastisitas. Modul Fisika part 1 Elastisitas dan Hukum Hooke. Guru memberikan motivasi agar siswa tetap semangat belajar dimasa pandemi Covid-19. Welcomeback to pnysics easyDi video kali ini aku akan membahas materi fisika kelas 11 tentang Elastisitas dan.
Source: lakonfisika.net
BAB 2 RPP ELASTISITAS DAN HUKUM HOOKE. Menganalisis gejala alam dan keteraturannya dalam cakupan mekanika benda titik Kompetensi Dasar 13 Menganalisis pengaruh gaya pada sifat elastisitas bahan. Guru menyampaikan materi yang akan dipelajari yaitu Elastisitas dan Hukum Hooke. Elastisitas hookelaw fisikaHello everyone. Modul Fisika part 1 Elastisitas dan Hukum Hooke.
Semakin besar gaya tarik yang bekerja semakin besar pula pertambahan panjang pegas tersebut.
Itu artinya jika sebuah pegas ditarik dengan gaya tertentu maka panjangnya akan berubah. Elastisitas membuat benda mengalami tegangan dan regangan. Memahami definisi tegangan σ renggangan е dan modulus elastis. Benda yang dibentuk oleh materi yang berbeda akan memiliki pertambahan panjang yang berbeda walaupun diberikan gaya yang sama misalnya tulang dan besi.
Source: soalkimia.com
Guru memberikan motivasi agar siswa tetap semangat belajar dimasa pandemi Covid-19. Benda yang dibentuk oleh materi yang berbeda akan memiliki pertambahan panjang yang berbeda walaupun diberikan gaya yang sama misalnya tulang dan besi. Elastisitas membuat benda mengalami tegangan dan regangan. Modul Fisika part 1 Elastisitas dan Hukum Hooke.
Source: slideshare.net
BAB 2 RPP ELASTISITAS DAN HUKUM HOOKE. Metode penelitian yang digunakan adalah Quasi Eksperimen dengan Nonequivalent Control Group Design yang melibatkan kelas. Model Modul Program Keahlian. 25Elastisitas Dan Hukum Hooke.
Source: lakonfisika.net
Itu artinya jika sebuah pegas ditarik dengan gaya tertentu maka panjangnya akan berubah. Memahami definisi tegangan σ renggangan е dan modulus elastis. Elastisitas membuat benda mengalami tegangan dan regangan. BAB 2 RPP ELASTISITAS DAN HUKUM HOOKE.
31Jika benda diberikan gaya hingga melewati batas hukum hooke dan mencapai batas elastisitas. Elastisitas membuat benda mengalami tegangan dan regangan. Metode penelitian yang digunakan adalah Quasi Eksperimen dengan Nonequivalent Control Group Design yang melibatkan kelas. Modul Fisika part 1 Elastisitas dan Hukum Hooke.
By HARDI RAHAYU SAPUTRA UMRI.
29Jika benda diberikan gaya hingga melewati batas hukum Hooke dan mencapai batas elastisitas maka panjang benda akan kembali seperti semula jika gaya yang diberikan tidak melewati batas elastisitas. Welcomeback to pnysics easyDi video kali ini aku akan membahas materi fisika kelas 11 tentang Elastisitas dan. HUKUM HOOKE Elastisitas adalah kemampuan benda untuk kembali ke keadaan awal segera setelah gaya luar yang diberikan pada benda hilang. Modul Fisika part 1 Elastisitas dan Hukum Hooke. Tapi hukum Hooke tidak berlaku pada daerah antara batas hukum Hooke dan batas elastisitas.
Source: lakonfisika.net
29Jika benda diberikan gaya hingga melewati batas hukum Hooke dan mencapai batas elastisitas maka panjang benda akan kembali seperti semula jika gaya yang diberikan tidak melewati batas elastisitas. Guru membuka kegiatan dengan Salam sapa dan ber doa melalui GCR dan atau Facebook messenger. 0 Modulus elastis modulus Young didefinisikan sebagai perbandingan antara tegangan dan. Semakin besar gaya tarik yang bekerja semakin besar pula pertambahan panjang pegas tersebut. 5materi Elastisitas dan Hukum Hooke sebagai solusi dari rendahnya hasil belajar dan aktivitas peserta didik di SMAN 1 Sakti akibat keterbatasan alat laboratorium dan teacher centered.
25Elastisitas Dan Hukum Hooke. Elastisitas membuat benda mengalami tegangan dan regangan. Sifat elastisitas juga tidak pernah lepas dari tegangan dan. Semakin besar gaya tarik yang bekerja semakin besar pula pertambahan panjang pegas tersebut.
Memahami definisi tegangan σ renggangan е dan modulus elastis.
HUKUM HOOKE Elastisitas adalah kemampuan benda untuk kembali ke keadaan awal segera setelah gaya luar yang diberikan pada benda hilang. JUDUL PRAKTIKUM MENENTUKAN KONSTANTA PEGAS PEGAS. Tapi hukum Hooke tidak berlaku pada daerah antara batas hukum Hooke dan batas elastisitas. Benda yang dibentuk oleh materi yang berbeda akan memiliki pertambahan panjang yang berbeda walaupun diberikan gaya yang sama misalnya tulang dan besi.
Source: materikimia.com
Memahami pengertian sifat elastis dan sifat plastis 2. Memahami definisi tegangan σ renggangan е dan modulus elastis. Model Modul Program Keahlian. Guru menyampaikan materi yang akan dipelajari yaitu Elastisitas dan Hukum Hooke.
Source: slideshare.net
Guru menyampaikan materi yang akan dipelajari yaitu Elastisitas dan Hukum Hooke. Metode penelitian yang digunakan adalah Quasi Eksperimen dengan Nonequivalent Control Group Design yang melibatkan kelas. BAB 2 RPP ELASTISITAS DAN HUKUM HOOKE. Pada daerah elastisitas benda besarnya pertambahan panjang sebanding dengan gaya yang bekerja pada benda.
Source: brainly.co.id
Itu artinya jika sebuah pegas ditarik dengan gaya tertentu maka panjangnya akan berubah. Jadi hubungan elastisitas tidak pernah lepas dari hukum hooke karena hukum tersebut menyatakan tentang gaya yang bekerja terhadap benda pegas atau benda yang elastis. Guru menyampaikan materi yang akan dipelajari yaitu Elastisitas dan Hukum Hooke. By HARDI RAHAYU SAPUTRA UMRI.
Elastisitas hookelaw fisikaHello everyone.
29Jika benda diberikan gaya hingga melewati batas hukum Hooke dan mencapai batas elastisitas maka panjang benda akan kembali seperti semula jika gaya yang diberikan tidak melewati batas elastisitas. Model Modul Program Keahlian. Metode penelitian yang digunakan adalah Quasi Eksperimen dengan Nonequivalent Control Group Design yang melibatkan kelas. 31Jika benda diberikan gaya hingga melewati batas hukum hooke dan mencapai batas elastisitas. Modul Fisika part 1 Elastisitas dan Hukum Hooke.
Source: lakonfisika.net
Welcomeback to pnysics easyDi video kali ini aku akan membahas materi fisika kelas 11 tentang Elastisitas dan. Guru menyampaikan materi yang akan dipelajari yaitu Elastisitas dan Hukum Hooke. Jadi hubungan elastisitas tidak pernah lepas dari hukum hooke karena hukum tersebut menyatakan tentang gaya yang bekerja terhadap benda pegas atau benda yang elastis. Elastisitas membuat benda mengalami tegangan dan regangan. Guru memberikan motivasi agar siswa tetap semangat belajar dimasa pandemi Covid-19.
Memahami definisi tegangan σ renggangan е dan modulus elastis.
Tapi hukum Hooke tidak berlaku pada daerah antara batas hukum Hooke dan batas elastisitas. HUKUM HOOKE Elastisitas adalah kemampuan benda untuk kembali ke keadaan awal segera setelah gaya luar yang diberikan pada benda hilang. Model Modul Program Keahlian. Modul Fisika part 1 Elastisitas dan Hukum Hooke.
Source: lakonfisika.net
BAB 2 RPP ELASTISITAS DAN HUKUM HOOKE. Menganalisis gejala alam dan keteraturannya dalam cakupan mekanika benda titik Kompetensi Dasar 13 Menganalisis pengaruh gaya pada sifat elastisitas bahan. 29Jika benda diberikan gaya hingga melewati batas hukum Hooke dan mencapai batas elastisitas maka panjang benda akan kembali seperti semula jika gaya yang diberikan tidak melewati batas elastisitas. 0 Modulus elastis modulus Young didefinisikan sebagai perbandingan antara tegangan dan.
Source: docplayer.info
25Elastisitas Dan Hukum Hooke. Semakin besar gaya tarik yang bekerja semakin besar pula pertambahan panjang pegas tersebut. Itu artinya jika sebuah pegas ditarik dengan gaya tertentu maka panjangnya akan berubah. Memahami definisi tegangan σ renggangan е dan modulus elastis.
Source: slideshare.net
Guru menyampaikan materi yang akan dipelajari yaitu Elastisitas dan Hukum Hooke. Dan materi penyusun dan dimensi benda dinyatakan dalam konstanta k. Welcomeback to pnysics easyDi video kali ini aku akan membahas materi fisika kelas 11 tentang Elastisitas dan. Guru membuka kegiatan dengan Salam sapa dan ber doa melalui GCR dan atau Facebook messenger.
0 Modulus elastis modulus Young didefinisikan sebagai perbandingan antara tegangan dan.
Guru menyampaikan materi yang akan dipelajari yaitu Elastisitas dan Hukum Hooke. 29Jika benda diberikan gaya hingga melewati batas hukum Hooke dan mencapai batas elastisitas maka panjang benda akan kembali seperti semula jika gaya yang diberikan tidak melewati batas elastisitas. Welcomeback to pnysics easyDi video kali ini aku akan membahas materi fisika kelas 11 tentang Elastisitas dan. Guru membuka kegiatan dengan Salam sapa dan ber doa melalui GCR dan atau Facebook messenger. Memahami pengertian sifat elastis dan sifat plastis 2.
Source: brainly.co.id
Itu artinya jika sebuah pegas ditarik dengan gaya tertentu maka panjangnya akan berubah. Memahami pengertian sifat elastis dan sifat plastis 2. Pada daerah elastisitas benda besarnya pertambahan panjang sebanding dengan gaya yang bekerja pada benda. Guru menyampaikan materi yang akan dipelajari yaitu Elastisitas dan Hukum Hooke. 29Jika benda diberikan gaya hingga melewati batas hukum Hooke dan mencapai batas elastisitas maka panjang benda akan kembali seperti semula jika gaya yang diberikan tidak melewati batas elastisitas.
Memahami definisi tegangan σ renggangan е dan modulus elastis.
Menganalisis gejala alam dan keteraturannya dalam cakupan mekanika benda titik Kompetensi Dasar 13 Menganalisis pengaruh gaya pada sifat elastisitas bahan. 29Jika benda diberikan gaya hingga melewati batas hukum Hooke dan mencapai batas elastisitas maka panjang benda akan kembali seperti semula jika gaya yang diberikan tidak melewati batas elastisitas. Metode penelitian yang digunakan adalah Quasi Eksperimen dengan Nonequivalent Control Group Design yang melibatkan kelas. Itu artinya jika sebuah pegas ditarik dengan gaya tertentu maka panjangnya akan berubah.
Source: encrypted-tbn0.gstatic.com
Jadi hubungan elastisitas tidak pernah lepas dari hukum hooke karena hukum tersebut menyatakan tentang gaya yang bekerja terhadap benda pegas atau benda yang elastis. Elastisitas hookelaw fisikaHello everyone. Metode penelitian yang digunakan adalah Quasi Eksperimen dengan Nonequivalent Control Group Design yang melibatkan kelas. 31Jika benda diberikan gaya hingga melewati batas hukum hooke dan mencapai batas elastisitas. Menganalisis gejala alam dan keteraturannya dalam cakupan mekanika benda titik Kompetensi Dasar 13 Menganalisis pengaruh gaya pada sifat elastisitas bahan.
Source: lakonfisika.net
By HARDI RAHAYU SAPUTRA UMRI. By HARDI RAHAYU SAPUTRA UMRI. Memahami definisi tegangan σ renggangan е dan modulus elastis. Modul Fisika part 1 Elastisitas dan Hukum Hooke. 5materi Elastisitas dan Hukum Hooke sebagai solusi dari rendahnya hasil belajar dan aktivitas peserta didik di SMAN 1 Sakti akibat keterbatasan alat laboratorium dan teacher centered.
Source: pinterkelas.com
Menganalisis gejala alam dan keteraturannya dalam cakupan mekanika benda titik Kompetensi Dasar 13 Menganalisis pengaruh gaya pada sifat elastisitas bahan. 25Elastisitas Dan Hukum Hooke. Tapi hukum Hooke tidak berlaku pada daerah antara batas hukum Hooke dan batas elastisitas. 5materi Elastisitas dan Hukum Hooke sebagai solusi dari rendahnya hasil belajar dan aktivitas peserta didik di SMAN 1 Sakti akibat keterbatasan alat laboratorium dan teacher centered. Memahami definisi tegangan σ renggangan е dan modulus elastis.
Situs ini adalah komunitas terbuka bagi pengguna untuk berbagi apa yang mereka cari di internet, semua konten atau gambar di situs web ini hanya untuk penggunaan pribadi, sangat dilarang untuk menggunakan artikel ini untuk tujuan komersial, jika Anda adalah penulisnya dan menemukan gambar ini dibagikan tanpa izin Anda, silakan ajukan laporan DMCA kepada Kami.
Jika Anda menemukan situs ini bermanfaat, tolong dukung kami dengan membagikan postingan ini ke akun media sosial seperti Facebook, Instagram dan sebagainya atau bisa juga bookmark halaman blog ini dengan judul materi elastisitas dan hukum hooke dengan menggunakan Ctrl + D untuk perangkat laptop dengan sistem operasi Windows atau Command + D untuk laptop dengan sistem operasi Apple. Jika Anda menggunakan smartphone, Anda juga dapat menggunakan menu laci dari browser yang Anda gunakan. Baik itu sistem operasi Windows, Mac, iOS, atau Android, Anda tetap dapat menandai situs web ini.





