Pelaku pelaku ekonomi di indonesia.
Jika kamu mencari artikel pelaku pelaku ekonomi di indonesia terlengkap, berarti kamu sudah berada di website yang benar. Yuk langsung saja kita simak pembahasan pelaku pelaku ekonomi di indonesia berikut ini.
Pelaku Kegiatan Ekonomi Dan Perannya From slideshare.net
Dalam suatu kegiatan ekonomi rumah tangga memiliki dua peran yaitu sebagai konsumen dan sebagai. 12252019 Hal itu berarti perusahaan swasta juga mempunyai andil di dalam sistem perekonomian Indonesia. 2262020 Dilansir dari situs Kementerian Pendidikan dan kebudaya Republik Indonesia terdapat empat pelaku kegiatan ekonomi. Berikut empat pelaku kegiatan ekonomi.
Menggolongkan Pelaku ekonomi utama dalam perekonomian Indonesia.
10232020 Posting pada Ekonomi Ditag 3 pelaku ekonomi 5 contoh pelaku ekonomi alasan pelaku kegiatan ekonomi alin membeli buku tulis alin disebut sebagai alur pelaku ekonomi analisa dan kajilah mengenai peran pelaku ekonomi dalam perekonomian di indonesia apa peran dari rumah tangga konsumsi apa saja peran kegiatan produksi apa yang dimaksud. 2262020 Pelaku kegiatan ekonomi dikelompokkan menjadi rumah tangga perusahaan pemerintah dan luar negeri. Bab 15 Pelaku-Pelaku Ekonomi dalam Sistem Perekonomian Indonesia315 Pada masa Orde Baru sistem ekonomi yang dianut oleh bangsa Indonesia diubah kembali menjadi sistem demokrasi. Berikut empat pelaku kegiatan ekonomi. Dengan demikian terdapat tiga pelaku utama yang menjadi kekuatan sistem perekonomian di Indonesia yaitu perusahaan negara pemerintah perusahaan swasta dan koperasi.
Source: rumusrumus.com
10232020 Posting pada Ekonomi Ditag 3 pelaku ekonomi 5 contoh pelaku ekonomi alasan pelaku kegiatan ekonomi alin membeli buku tulis alin disebut sebagai alur pelaku ekonomi analisa dan kajilah mengenai peran pelaku ekonomi dalam perekonomian di indonesia apa peran dari rumah tangga konsumsi apa saja peran kegiatan produksi apa yang dimaksud. Rumah tangga keluarga konsumen Rumah tangga keluarga atau konsumen RTK adalah kelompok masyarakat yang melakukan kegiatan konsumsi barang dan jasa untuk memenuhi kebutuhan hidupnya. Pelaku-pelaku ekonomi dalam sistem perekonomian indonesia Dwi Fauzi Novayanti Pemerintah BUMNPemerintah Selain sebagai pelaku ekonomi juga. 2262020 Dilansir dari situs Kementerian Pendidikan dan kebudaya Republik Indonesia terdapat empat pelaku kegiatan ekonomi. 11222017 Pelaku kegiatan ekonomi adalah subjek perorangan maupun kelompok organisasi pemerintah atau swasta yang melakukan kegiatan ekonomi baik itu konsumsi produksi atau distribusi.
10282020 Secara umum peran para pelaku ekonomi adalah sebagai penggerak kegiatan produksi distribusi dan konsumsi untuk mewujudkan masyarakat yang sejahtera adil dan merataBerikut adalah peran dari masing-masing pelaku ekonomi tersebut.
Pelaku kegaitan ekonomi terdiri dari 4 kelompok yaitu rumah tangga produksi rumah tangga konsumsi pemerintah dan masyarakat luar negeri. Menggolongkan Pelaku ekonomi utama dalam perekonomian Indonesia. Bab 15 Pelaku-Pelaku Ekonomi dalam Sistem Perekonomian Indonesia315 Pada masa Orde Baru sistem ekonomi yang dianut oleh bangsa Indonesia diubah kembali menjadi sistem demokrasi. Rumah tangga konsumsi adalah pemilik atau penyedia jasa dari berbagai faktor produksi.
Source: kelaspintar.id
11222017 Pelaku kegiatan ekonomi adalah subjek perorangan maupun kelompok organisasi pemerintah atau swasta yang melakukan kegiatan ekonomi baik itu konsumsi produksi atau distribusi. 5172011 Pelaku Ekonomi di Indonesia 17 Mei 2011 oleh dewimayasari Untuk menjalankan suatu aktivitas ekonomi diperlukan penggerak motor kegiatan ekonomi yaitu para pelaku ekonomi. Berikut empat pelaku kegiatan ekonomi. 12312020 Pengertian pelaku ekonomi secara umum yaitu perorangan atau badan yang terlibat dalam proses kegiatan ekonomi dalam sistem perekonomian di Indonesia.
Source: gramedia.com
12312020 Pengertian pelaku ekonomi secara umum yaitu perorangan atau badan yang terlibat dalam proses kegiatan ekonomi dalam sistem perekonomian di Indonesia. Pelaku-pelaku ekonomi dalam sistem perekonomian indonesia Dwi Fauzi Novayanti Pemerintah BUMNPemerintah Selain sebagai pelaku ekonomi juga. Dalam suatu kegiatan ekonomi rumah tangga memiliki dua peran yaitu sebagai konsumen dan sebagai. 3312013 Hal itu berarti perusahaan swasta juga mempunyai andil di dalam sistem perekonomian Indonesia.
Source: topgambarrumah.blogspot.com
Peran pelaku ekonomi tersebut bisa sebagai pelaku produksi distribusi atau konsumsi. Pelaku kegaitan ekonomi terdiri dari 4 kelompok yaitu rumah tangga produksi rumah tangga konsumsi pemerintah dan masyarakat luar negeri. Rumah tangga keluarga konsumen Rumah tangga keluarga atau konsumen RTK adalah kelompok masyarakat yang melakukan kegiatan konsumsi barang dan jasa untuk memenuhi kebutuhan hidupnya. Bab 15 Pelaku-Pelaku Ekonomi dalam Sistem Perekonomian Indonesia315 Pada masa Orde Baru sistem ekonomi yang dianut oleh bangsa Indonesia diubah kembali menjadi sistem demokrasi.
Menggolongkan Pelaku ekonomi utama dalam perekonomian Indonesia. Pelaku-pelaku ekonomi dalam sistem perekonomian indonesia Dwi Fauzi Novayanti Pemerintah BUMNPemerintah Selain sebagai pelaku ekonomi juga. Bab 15 Pelaku-Pelaku Ekonomi dalam Sistem Perekonomian Indonesia315 Pada masa Orde Baru sistem ekonomi yang dianut oleh bangsa Indonesia diubah kembali menjadi sistem demokrasi. Masing-masing pihak memiliki peran yang berbeda dan saling mempengaruhi perekonomian suatu negara.
Dengan demikian terdapat tiga pelaku utama yang menjadi kekuatan sistem perekonomian di Indonesia yaitu perusahaan negara pemerintah perusahaan swasta dan koperasi.
Rumah tangga keluarga konsumen Rumah tangga keluarga atau konsumen RTK adalah kelompok masyarakat yang melakukan kegiatan konsumsi barang dan jasa untuk memenuhi kebutuhan hidupnya. 10282020 Secara umum peran para pelaku ekonomi adalah sebagai penggerak kegiatan produksi distribusi dan konsumsi untuk mewujudkan masyarakat yang sejahtera adil dan merataBerikut adalah peran dari masing-masing pelaku ekonomi tersebut. Selain memiliki fungsi setiap pelaku ekonomi juga saling berhubungan atau melengkapi. 10232020 Posting pada Ekonomi Ditag 3 pelaku ekonomi 5 contoh pelaku ekonomi alasan pelaku kegiatan ekonomi alin membeli buku tulis alin disebut sebagai alur pelaku ekonomi analisa dan kajilah mengenai peran pelaku ekonomi dalam perekonomian di indonesia apa peran dari rumah tangga konsumsi apa saja peran kegiatan produksi apa yang dimaksud. 12312020 Pengertian pelaku ekonomi secara umum yaitu perorangan atau badan yang terlibat dalam proses kegiatan ekonomi dalam sistem perekonomian di Indonesia.
Source: brainly.co.id
Para pelaku ekonomi adalah semua orang baik individu maupun lembaga yang menjalankan aktivitas ekonomi yaitu produksi distribusi dan konsumsi. Dalam suatu kegiatan ekonomi rumah tangga memiliki dua peran yaitu sebagai konsumen dan sebagai. Menggolongkan Pelaku ekonomi utama dalam perekonomian Indonesia. Dengan demikian terdapat tiga pelaku utama yang menjadi kekuatan sistem perekonomian di Indonesia yaitu perusahaan negara pemerintah perusahaan swasta dan koperasi. Pelaku kegaitan ekonomi terdiri dari 4 kelompok yaitu rumah tangga produksi rumah tangga konsumsi pemerintah dan masyarakat luar negeri.
Bab 15 Pelaku-Pelaku Ekonomi dalam Sistem Perekonomian Indonesia315 Pada masa Orde Baru sistem ekonomi yang dianut oleh bangsa Indonesia diubah kembali menjadi sistem demokrasi. Masing-masing pihak memiliki peran yang berbeda dan saling mempengaruhi perekonomian suatu negara. 2262020 Pelaku kegiatan ekonomi dikelompokkan menjadi rumah tangga perusahaan pemerintah dan luar negeri. 12312020 Pengertian pelaku ekonomi secara umum yaitu perorangan atau badan yang terlibat dalam proses kegiatan ekonomi dalam sistem perekonomian di Indonesia.
10282020 Secara umum peran para pelaku ekonomi adalah sebagai penggerak kegiatan produksi distribusi dan konsumsi untuk mewujudkan masyarakat yang sejahtera adil dan merataBerikut adalah peran dari masing-masing pelaku ekonomi tersebut.
Dilansir dari situs resmi Kementerian Pendidikan dan Kebudayaan Republik Indonesia peran dan fungsi setiap pelaku ekonomi menyebabkan perekonomian berjalan. Dengan demikian terdapat tiga pelaku utama yang menjadi kekuatan sistem perekonomian di Indonesia yaitu perusahaan negara pemerintah perusahaan swasta dan koperasi. Rumah Tangga Konsumsi RTK Rumah tangga konsumsi merupakan unit ekonomi yang paling kecil. Peran pelaku ekonomi tersebut bisa sebagai pelaku produksi distribusi atau konsumsi.
Source: berpendidikan.com
Masing-masing pihak memiliki peran yang berbeda dan saling mempengaruhi perekonomian suatu negara. Dalam suatu kegiatan ekonomi rumah tangga memiliki dua peran yaitu sebagai konsumen dan sebagai. Peran pelaku ekonomi tersebut bisa sebagai pelaku produksi distribusi atau konsumsi. 12292020 Berbagai pihak yang berperan sebagai pelaku ekonomi yaitu rumah tangga perusahaan produsen pemerintah lembaga keuangan serta masyarakat luar negeri.
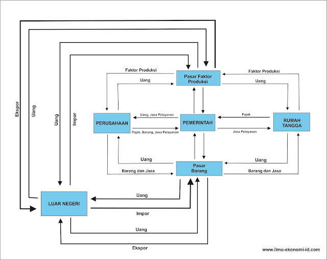
Source: ilmu-ekonomi-id.com
Dengan peran pelaku ekonomi yang dimiliki setiap pihak maka sistem perekonomian di Indonesia akan berjalan dengan. 3312013 Hal itu berarti perusahaan swasta juga mempunyai andil di dalam sistem perekonomian Indonesia. 2262020 Dilansir dari situs Kementerian Pendidikan dan kebudaya Republik Indonesia terdapat empat pelaku kegiatan ekonomi. Peran pelaku ekonomi tersebut bisa sebagai pelaku produksi distribusi atau konsumsi.
Source: topgambarrumah.blogspot.com
Rumah tangga konsumsi adalah pemilik atau penyedia jasa dari berbagai faktor produksi. 12252019 Hal itu berarti perusahaan swasta juga mempunyai andil di dalam sistem perekonomian Indonesia. Rumah tangga keluarga konsumen Rumah tangga keluarga atau konsumen RTK adalah kelompok masyarakat yang melakukan kegiatan konsumsi barang dan jasa untuk memenuhi kebutuhan hidupnya. 10282020 Secara umum peran para pelaku ekonomi adalah sebagai penggerak kegiatan produksi distribusi dan konsumsi untuk mewujudkan masyarakat yang sejahtera adil dan merataBerikut adalah peran dari masing-masing pelaku ekonomi tersebut.
2262020 Dilansir dari situs Kementerian Pendidikan dan kebudaya Republik Indonesia terdapat empat pelaku kegiatan ekonomi.
12312020 Pengertian pelaku ekonomi secara umum yaitu perorangan atau badan yang terlibat dalam proses kegiatan ekonomi dalam sistem perekonomian di Indonesia. Rumah Tangga Konsumsi RTK Rumah tangga konsumsi merupakan unit ekonomi yang paling kecil. Dengan demikian terdapat tiga pelaku utama yang menjadi kekuatan sistem perekonomian di Indonesia yaitu perusahaan negara pemerintah perusahaan swasta dan koperasi. Para pelaku ekonomi adalah semua orang baik individu maupun lembaga yang menjalankan aktivitas ekonomi yaitu produksi distribusi dan konsumsi. Rumah tangga keluarga konsumen Rumah tangga keluarga atau konsumen RTK adalah kelompok masyarakat yang melakukan kegiatan konsumsi barang dan jasa untuk memenuhi kebutuhan hidupnya.
Source: anirohc.blogspot.com
Dengan demikian terdapat tiga pelaku utama yang menjadi kekuatan sistem perekonomian di Indonesia yaitu perusahaan negara pemerintah perusahaan swasta dan koperasi. Bab 15 Pelaku-Pelaku Ekonomi dalam Sistem Perekonomian Indonesia315 Pada masa Orde Baru sistem ekonomi yang dianut oleh bangsa Indonesia diubah kembali menjadi sistem demokrasi. Rumah tangga keluarga konsumen Rumah tangga keluarga atau konsumen RTK adalah kelompok masyarakat yang melakukan kegiatan konsumsi barang dan jasa untuk memenuhi kebutuhan hidupnya. 12312020 Pengertian pelaku ekonomi secara umum yaitu perorangan atau badan yang terlibat dalam proses kegiatan ekonomi dalam sistem perekonomian di Indonesia. 2262020 Dilansir dari situs Kementerian Pendidikan dan kebudaya Republik Indonesia terdapat empat pelaku kegiatan ekonomi.
5172011 Pelaku Ekonomi di Indonesia 17 Mei 2011 oleh dewimayasari Untuk menjalankan suatu aktivitas ekonomi diperlukan penggerak motor kegiatan ekonomi yaitu para pelaku ekonomi.
Dengan peran pelaku ekonomi yang dimiliki setiap pihak maka sistem perekonomian di Indonesia akan berjalan dengan. 2262020 Dilansir dari situs Kementerian Pendidikan dan kebudaya Republik Indonesia terdapat empat pelaku kegiatan ekonomi. Rumah tangga konsumsi adalah pemilik atau penyedia jasa dari berbagai faktor produksi. 10232020 Posting pada Ekonomi Ditag 3 pelaku ekonomi 5 contoh pelaku ekonomi alasan pelaku kegiatan ekonomi alin membeli buku tulis alin disebut sebagai alur pelaku ekonomi analisa dan kajilah mengenai peran pelaku ekonomi dalam perekonomian di indonesia apa peran dari rumah tangga konsumsi apa saja peran kegiatan produksi apa yang dimaksud.
Source: markijar.com
Peran pelaku ekonomi tersebut bisa sebagai pelaku produksi distribusi atau konsumsi. Bab 15 Pelaku-Pelaku Ekonomi dalam Sistem Perekonomian Indonesia315 Pada masa Orde Baru sistem ekonomi yang dianut oleh bangsa Indonesia diubah kembali menjadi sistem demokrasi. Masing-masing pihak memiliki peran yang berbeda dan saling mempengaruhi perekonomian suatu negara. Selain memiliki fungsi setiap pelaku ekonomi juga saling berhubungan atau melengkapi.
Source: anirohc.blogspot.com
Berikut empat pelaku kegiatan ekonomi. Dalam suatu kegiatan ekonomi rumah tangga memiliki dua peran yaitu sebagai konsumen dan sebagai. Pelaku-pelaku ekonomi dalam sistem perekonomian indonesia Dwi Fauzi Novayanti Pemerintah BUMNPemerintah Selain sebagai pelaku ekonomi juga. Dengan demikian terdapat tiga pelaku utama yang menjadi kekuatan sistem perekonomian di Indonesia yaitu perusahaan negara pemerintah perusahaan swasta dan koperasi.
Source: jurnalmanajemen.com
12312020 Pengertian pelaku ekonomi secara umum yaitu perorangan atau badan yang terlibat dalam proses kegiatan ekonomi dalam sistem perekonomian di Indonesia. Dengan peran pelaku ekonomi yang dimiliki setiap pihak maka sistem perekonomian di Indonesia akan berjalan dengan. Pelaku kegaitan ekonomi terdiri dari 4 kelompok yaitu rumah tangga produksi rumah tangga konsumsi pemerintah dan masyarakat luar negeri. 10232020 Posting pada Ekonomi Ditag 3 pelaku ekonomi 5 contoh pelaku ekonomi alasan pelaku kegiatan ekonomi alin membeli buku tulis alin disebut sebagai alur pelaku ekonomi analisa dan kajilah mengenai peran pelaku ekonomi dalam perekonomian di indonesia apa peran dari rumah tangga konsumsi apa saja peran kegiatan produksi apa yang dimaksud.
Bab 15 Pelaku-Pelaku Ekonomi dalam Sistem Perekonomian Indonesia315 Pada masa Orde Baru sistem ekonomi yang dianut oleh bangsa Indonesia diubah kembali menjadi sistem demokrasi.
Menggolongkan Pelaku ekonomi utama dalam perekonomian Indonesia. 12312020 Pengertian pelaku ekonomi secara umum yaitu perorangan atau badan yang terlibat dalam proses kegiatan ekonomi dalam sistem perekonomian di Indonesia. Dengan demikian terdapat tiga pelaku utama yang menjadi kekuatan sistem perekonomian di Indonesia yaitu perusahaan negara pemerintah perusahaan swasta dan koperasi. Dengan demikian terdapat tiga pelaku utama yang menjadi kekuatan sistem perekonomian di Indonesia yaitu perusahaan negara pemerintah perusahaan swasta dan koperasi. 10282020 Secara umum peran para pelaku ekonomi adalah sebagai penggerak kegiatan produksi distribusi dan konsumsi untuk mewujudkan masyarakat yang sejahtera adil dan merataBerikut adalah peran dari masing-masing pelaku ekonomi tersebut.
Source: dosenpendidikan.co.id
Rumah tangga keluarga konsumen Rumah tangga keluarga atau konsumen RTK adalah kelompok masyarakat yang melakukan kegiatan konsumsi barang dan jasa untuk memenuhi kebutuhan hidupnya. Rumah tangga konsumsi adalah pemilik atau penyedia jasa dari berbagai faktor produksi. Para pelaku ekonomi adalah semua orang baik individu maupun lembaga yang menjalankan aktivitas ekonomi yaitu produksi distribusi dan konsumsi. 12252019 Hal itu berarti perusahaan swasta juga mempunyai andil di dalam sistem perekonomian Indonesia. 2262020 Pelaku kegiatan ekonomi dikelompokkan menjadi rumah tangga perusahaan pemerintah dan luar negeri.
Rumah tangga konsumsi adalah pemilik atau penyedia jasa dari berbagai faktor produksi.
Dalam suatu kegiatan ekonomi rumah tangga memiliki dua peran yaitu sebagai konsumen dan sebagai. Masing-masing pihak memiliki peran yang berbeda dan saling mempengaruhi perekonomian suatu negara. Menggolongkan Pelaku ekonomi utama dalam perekonomian Indonesia. 5172011 Pelaku Ekonomi di Indonesia 17 Mei 2011 oleh dewimayasari Untuk menjalankan suatu aktivitas ekonomi diperlukan penggerak motor kegiatan ekonomi yaitu para pelaku ekonomi.
Source: edukasiips.com
Dengan demikian terdapat tiga pelaku utama yang menjadi kekuatan sistem perekonomian di Indonesia yaitu perusahaan negara pemerintah perusahaan swasta dan koperasi. Dalam suatu kegiatan ekonomi rumah tangga memiliki dua peran yaitu sebagai konsumen dan sebagai. 2262020 Dilansir dari situs Kementerian Pendidikan dan kebudaya Republik Indonesia terdapat empat pelaku kegiatan ekonomi. Dilansir dari situs resmi Kementerian Pendidikan dan Kebudayaan Republik Indonesia peran dan fungsi setiap pelaku ekonomi menyebabkan perekonomian berjalan. Rumah tangga keluarga konsumen Rumah tangga keluarga atau konsumen RTK adalah kelompok masyarakat yang melakukan kegiatan konsumsi barang dan jasa untuk memenuhi kebutuhan hidupnya.
Source: kompas.com
Rumah tangga konsumsi adalah pemilik atau penyedia jasa dari berbagai faktor produksi. Para pelaku ekonomi adalah semua orang baik individu maupun lembaga yang menjalankan aktivitas ekonomi yaitu produksi distribusi dan konsumsi. Pelaku-pelaku ekonomi dalam sistem perekonomian indonesia Dwi Fauzi Novayanti Pemerintah BUMNPemerintah Selain sebagai pelaku ekonomi juga. Bab 15 Pelaku-Pelaku Ekonomi dalam Sistem Perekonomian Indonesia315 Pada masa Orde Baru sistem ekonomi yang dianut oleh bangsa Indonesia diubah kembali menjadi sistem demokrasi. 10282020 Secara umum peran para pelaku ekonomi adalah sebagai penggerak kegiatan produksi distribusi dan konsumsi untuk mewujudkan masyarakat yang sejahtera adil dan merataBerikut adalah peran dari masing-masing pelaku ekonomi tersebut.
Source: slideshare.net
12252019 Hal itu berarti perusahaan swasta juga mempunyai andil di dalam sistem perekonomian Indonesia. Dengan peran pelaku ekonomi yang dimiliki setiap pihak maka sistem perekonomian di Indonesia akan berjalan dengan. 12292020 Berbagai pihak yang berperan sebagai pelaku ekonomi yaitu rumah tangga perusahaan produsen pemerintah lembaga keuangan serta masyarakat luar negeri. 12252019 Hal itu berarti perusahaan swasta juga mempunyai andil di dalam sistem perekonomian Indonesia. Bab 15 Pelaku-Pelaku Ekonomi dalam Sistem Perekonomian Indonesia315 Pada masa Orde Baru sistem ekonomi yang dianut oleh bangsa Indonesia diubah kembali menjadi sistem demokrasi.
Situs ini adalah komunitas terbuka bagi pengguna untuk mencurahkan apa yang mereka cari di internet, semua konten atau gambar di situs web ini hanya untuk penggunaan pribadi, sangat dilarang untuk menggunakan artikel ini untuk tujuan komersial, jika Anda adalah penulisnya dan menemukan gambar ini dibagikan tanpa izin Anda, silakan ajukan laporan DMCA kepada Kami.
Jika Anda menemukan situs ini bagus, tolong dukung kami dengan membagikan postingan ini ke akun media sosial seperti Facebook, Instagram dan sebagainya atau bisa juga simpan halaman blog ini dengan judul pelaku pelaku ekonomi di indonesia dengan menggunakan Ctrl + D untuk perangkat laptop dengan sistem operasi Windows atau Command + D untuk laptop dengan sistem operasi Apple. Jika Anda menggunakan smartphone, Anda juga dapat menggunakan menu laci dari browser yang Anda gunakan. Baik itu sistem operasi Windows, Mac, iOS, atau Android, Anda tetap dapat menandai situs web ini.





