Rangkaian flip flop banyak lampu.
Jika kamu sedang mencari artikel rangkaian flip flop banyak lampu terlengkap, berarti kamu sudah berada di website yang tepat. Yuk langsung aja kita simak penjelasan rangkaian flip flop banyak lampu berikut ini.
Jual Kit Lampu Flip Flop Belum Disolder Untuk Praktek Di Lapak Sipol Electronics Bukalapak From bukalapak.com
Sedangkan untuk rangkaian D Delay Flip-Flop dan T Togle Flip-Flop merupakan gabungan dari jenis rangkaian S-C Flip-Flop dan J-K Flip-Flop. Lampu lalu lintas merah kuning hijau. 11112016 IC 3130 ini disebut IC osilator karena IC 3130 ini merupakan IC tipe bukan sinusoida yang menghasilkan gelombang kotak atau segi empat sebagai pembangkit denyut atau pulsa yang kecepatannya di pengaruhi oleh kapasitor dan hambatan pada potensio sehingga akan menjadi sebuah inputan pada IC 4017 sehingga terjadilah pengcounteran pada IC 4017 yang akan menjadikan lampu pada akhirnya flip flop. Itu dikarenakan rangkian led sangat identik untuk penggunaan lampu permainan anak-anak rambu-rambu lalu lintas lampu indikator peralatan elektronik hingga ke industri lampu emergency untuk televisi komputer pengeras suara speaker hard disk.
592014 RANGKAIAN FLIP FLOP DENGAN 2 LAMPU Ada banyak rangkaian lampu sederhana dan menarik yang bisa kita buat misalnya rangkaian flip flop.
Rangkaian Lampu LED Light Emitting Diode adalah salah satu rangkaian yang sangat diperlukan untuk kehidupan sehari-hari. 7252017 Flip-flop atau yang disebut juga dengan lampu kedap-kedip merupakan salah satu rangkaian yang diminati paling banyak. Keadaan ini terjadi karena pengaruh apabila keduanya ataupun salah satu dari angka tersebut. Prinsip kerja rangkaian lampu flip flop diatas adalah pada saat rangkaian diberikan sumber tegangan maka kapasitor 10uF akan dicharge melalui R 470 dan LED kemudian akan diteruskan untuk memberikan triger ke basis transistor sehingga transistor akan ON dan menyalakan LED. Sedangkan untuk rangkaian D Delay Flip-Flop dan T Togle Flip-Flop merupakan gabungan dari jenis rangkaian S-C Flip-Flop dan J-K Flip-Flop.
Source: lampukit.blogspot.com
Hal ini terjadi secara bergantian pada setiap sisi sehingga lampu LED akan. Mainkan nilai delay buat seperti sandi morse. Untuk penjelasan agar mudah dipahami saya. Rangkaian Flip Flop terdiri dari beberapa jenis antara lain jenis S-C Flip-Flop atau biasa disebut S-R Flip-Flop J-K Flip-Flop D Flip-Flop dan T Flip-Flop. 632018 Rangkaian lampu flip-flop sederhana ini banyak digunakan sebagai bahan untuk belaja elektronika pertama kali ataupun belajar menganalisa rangkaian elektronika.
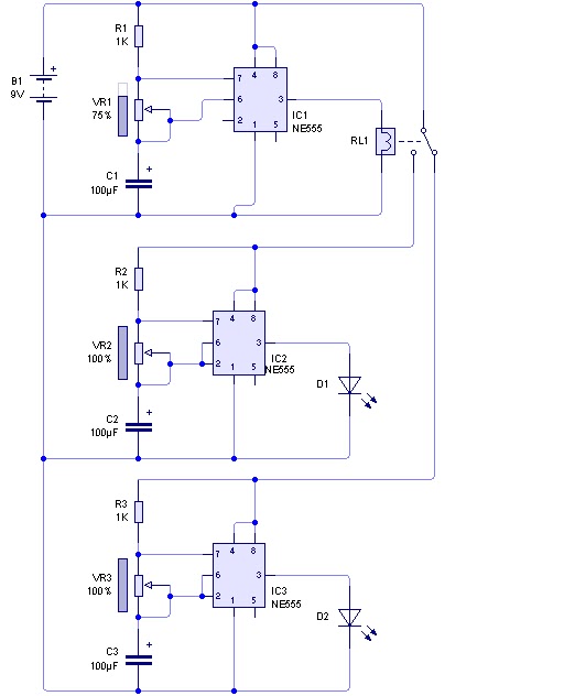
Rangkaian kali ini hasil modifikasi dari siswa saya yang bernama Wahyudi kelas XII teknik Audio Video yaitu Rangkaian Flip-Flop dengan beban Lampu.
11272018 Dari program flip-flop di atas ada banyak yang bisa kita coba modifikasi dari rangkaian sederhana ini. Karena sifatnya sekuensial sistem kerjanya diatur oleh jam atau pulsa. Karena konstruksinya yang sederhana dan mudah untuk dipahami bahkan sebelum ditemukan transistor rangkaian flip-flop ini sudah banyak digunakan sebagai rangkaian dasar dari rangkaian digital. Rangkaian Lampu Flip Flop LED.
Source: vivasupri.blogspot.com
1262021 Disebut rangkaian lampu flip-flop karena lampu LED nyala dan padam secara bergantian. Rangkaian kali ini hasil modifikasi dari siswa saya yang bernama Wahyudi kelas XII teknik Audio Video yaitu Rangkaian Flip-Flop dengan beban Lampu. Jika keluaran yang satu bernilai logika 1 satu maka keluaran yang lain 0 nol. Rangkaian Lampu Flip Flop LED.
Source: masputz.com
Biasanya orang yang baru belajar elektronika akan tertarik membuat rangkaian flip flop yang memakai dua buah lampu led dan kedua buah lampu led tersebut bisa menyala bergantian. Hal ini terjadi secara bergantian pada setiap sisi sehingga lampu LED akan. Itu karena rangkaian ini sangat mudah dibuat bagi orang awam atau pemula dikarena komponen yang dibutuhkan masih sangat sederhana dan juga salah satu bahan ajaran. Dua orang fisikawan asal Inggris William Eccles and FW Jordan pada tahun 1918 menemukan flip flop elektronik ini yang berfungsi menyimpan data memori pada komputer.
Source: erudisi.com
Mainkan nilai delay buat seperti sandi morse. 11232016 Rangkaian Flip Flop merupakan rangkaian yg memakai trigger karenanya akan menghasilkan angka logic berupa 1 dan 0 disaat keluarnya. Rangkaian lampu flip flop sederhana ini banyak digunakan sebagai bahan untuk belaja elektronika pertama kali ataupun belajar menganalisa rangkaian elektronikakarena konstruksinya yang sederhana dan mudah untuk dipahami bahkan sebelum ditemukan transistor rangkaian flip flop ini sudah banyak digunakan sebagai rangkaian dasar dari rangkaian digital. 11112016 IC 3130 ini disebut IC osilator karena IC 3130 ini merupakan IC tipe bukan sinusoida yang menghasilkan gelombang kotak atau segi empat sebagai pembangkit denyut atau pulsa yang kecepatannya di pengaruhi oleh kapasitor dan hambatan pada potensio sehingga akan menjadi sebuah inputan pada IC 4017 sehingga terjadilah pengcounteran pada IC 4017 yang akan menjadikan lampu pada akhirnya flip flop.
Konsep dasar yang digunakan dalam rangkaian lampu flip-flop ini adalah fungsi transistor sebagai saklar dan charging kapasitor. Itu dikarenakan rangkian led sangat identik untuk penggunaan lampu permainan anak-anak rambu-rambu lalu lintas lampu indikator peralatan elektronik hingga ke industri lampu emergency untuk televisi komputer pengeras suara speaker hard disk. 862020 Rangkaian lampu flip flop merupakan sebuah rangkaian yang terdiri dari dua bagian driver yang saling mentriger satu sama lain sehingga akan menghasilkan dua kondisi 1 dan 0 secara bergantian dan terus menerus. Tambahkan beberapa LED buat rangkaian running LED.
Prinsip kerja rangkaian lampu flip flop diatas adalah pada saat rangkaian diberikan sumber tegangan maka kapasitor 10uF akan dicharge melalui R 470 dan LED kemudian akan diteruskan untuk memberikan triger ke basis transistor sehingga transistor akan ON dan menyalakan LED.
Dua orang fisikawan asal Inggris William Eccles and FW Jordan pada tahun 1918 menemukan flip flop elektronik ini yang berfungsi menyimpan data memori pada komputer. 1262021 Disebut rangkaian lampu flip-flop karena lampu LED nyala dan padam secara bergantian. Karena sifatnya sekuensial sistem kerjanya diatur oleh jam atau pulsa. Lampu lalu lintas merah kuning hijau. 592014 RANGKAIAN FLIP FLOP DENGAN 2 LAMPU Ada banyak rangkaian lampu sederhana dan menarik yang bisa kita buat misalnya rangkaian flip flop.
Source: id.pinterest.com
Coba gunakan fungsi random buat lampu nyala tidak beraturan seperti strobo polisi. 5102014 Lampu Flip-Flop secara sederhana dapat diartikan 2 atau lebih lampu yang secara bergantian mati dan menyala. Prinsip kerja rangkaian lampu flip flop diatas adalah pada saat rangkaian diberikan sumber tegangan maka kapasitor 10uF akan dicharge melalui R 470 dan LED kemudian akan diteruskan untuk memberikan triger ke basis transistor sehingga transistor akan ON dan menyalakan LED. Karena sifatnya sekuensial sistem kerjanya diatur oleh jam atau pulsa. Biasanya orang yang baru belajar elektronika akan tertarik membuat rangkaian flip flop yang memakai dua buah lampu led dan kedua buah lampu led tersebut bisa menyala bergantian.
Rangkaian kali ini hasil modifikasi dari siswa saya yang bernama Wahyudi kelas XII teknik Audio Video yaitu Rangkaian Flip-Flop dengan beban Lampu. Itu dikarenakan rangkian led sangat identik untuk penggunaan lampu permainan anak-anak rambu-rambu lalu lintas lampu indikator peralatan elektronik hingga ke industri lampu emergency untuk televisi komputer pengeras suara speaker hard disk. Prinsip kerja rangkaian lampu flip-flop Berjalan. Jika keluaran yang satu bernilai logika 1 satu maka keluaran yang lain 0 nol.
862020 Rangkaian lampu flip flop merupakan sebuah rangkaian yang terdiri dari dua bagian driver yang saling mentriger satu sama lain sehingga akan menghasilkan dua kondisi 1 dan 0 secara bergantian dan terus menerus.
Rangkaian Lampu LED Light Emitting Diode adalah salah satu rangkaian yang sangat diperlukan untuk kehidupan sehari-hari. Lampu lalu lintas merah kuning hijau. Rangkaian Lampu Flip Flop LED. Prinsip kerja rangkaian lampu flip-flop Berjalan.
Source: skemaku.com
5102014 Lampu Flip-Flop secara sederhana dapat diartikan 2 atau lebih lampu yang secara bergantian mati dan menyala. 862020 Rangkaian lampu flip flop merupakan sebuah rangkaian yang terdiri dari dua bagian driver yang saling mentriger satu sama lain sehingga akan menghasilkan dua kondisi 1 dan 0 secara bergantian dan terus menerus. 4242017 Dalam dunia elektronika flip-flop adalah rangkaian led yang disusun secara paralel dan dapat menyala secara berkedip dan bergantian. Rangkaian Lampu LED Light Emitting Diode adalah salah satu rangkaian yang sangat diperlukan untuk kehidupan sehari-hari.
Source: caramembuatsaja.blogspot.com
862020 Rangkaian lampu flip flop merupakan sebuah rangkaian yang terdiri dari dua bagian driver yang saling mentriger satu sama lain sehingga akan menghasilkan dua kondisi 1 dan 0 secara bergantian dan terus menerus. Itu karena rangkaian ini sangat mudah dibuat bagi orang awam atau pemula dikarena komponen yang dibutuhkan masih sangat sederhana dan juga salah satu bahan ajaran. Rangkaian Lampu LED Light Emitting Diode adalah salah satu rangkaian yang sangat diperlukan untuk kehidupan sehari-hari. 2132020 Dapat dikatakan bahwa rangkaian lampu flip flop termasuk paling dasar dari sebuah memori 1 bit.
Source: bukalapak.com
Prinsip kerja rangkaian lampu flip-flop Berjalan. 5102014 Lampu Flip-Flop secara sederhana dapat diartikan 2 atau lebih lampu yang secara bergantian mati dan menyala. 11272018 Dari program flip-flop di atas ada banyak yang bisa kita coba modifikasi dari rangkaian sederhana ini. 1262021 Disebut rangkaian lampu flip-flop karena lampu LED nyala dan padam secara bergantian.
Rangkaian kali ini hasil modifikasi dari siswa saya yang bernama Wahyudi kelas XII teknik Audio Video yaitu Rangkaian Flip-Flop dengan beban Lampu.
11232016 Rangkaian Flip Flop merupakan rangkaian yg memakai trigger karenanya akan menghasilkan angka logic berupa 1 dan 0 disaat keluarnya. 5202021 Flip flop adalah suatu rangkaian yang merupakan gabungan dari gerbang-gerbang yang disimbolkan dengan sebuah kotak. Secara awam transistor akan mengalirkan arus dari kolektor ke emitter ketika tegangan basis. Rangkaian Lampu Flip Flop LED. Rangkaian Lampu LED Light Emitting Diode adalah salah satu rangkaian yang sangat diperlukan untuk kehidupan sehari-hari.
Source: youtube.com
Dua orang fisikawan asal Inggris William Eccles and FW Jordan pada tahun 1918 menemukan flip flop elektronik ini yang berfungsi menyimpan data memori pada komputer. Hal ini terjadi secara bergantian pada setiap sisi sehingga lampu LED akan. Rangkaian Lampu Flip Flop LED. 5282020 Skema rangkaian flip flop ic 555 posted on march 26 2019 by admin flip flop paling banyak digunakan dalam praktek elektronika dan untuk lampu sepeda ic yang adalah 555 jadi nya very simple ya the schematic tries to replicate internals of a 555 by using specific ics mos drivers are only special part that requires d type flip flop circuit. Biasanya orang yang baru belajar elektronika akan tertarik membuat rangkaian flip flop yang memakai dua buah lampu led dan kedua buah lampu led tersebut bisa menyala bergantian.
Rangkaian lampu flip flop sederhana ini banyak digunakan sebagai bahan untuk belaja elektronika pertama kali ataupun belajar menganalisa rangkaian elektronikakarena konstruksinya yang sederhana dan mudah untuk dipahami bahkan sebelum ditemukan transistor rangkaian flip flop ini sudah banyak digunakan sebagai rangkaian dasar dari rangkaian digital.
Hal ini dikarenakan rangkaian ini befungsi sebagai astabil multivibrator dimana kondisi output tergantung akan kondisi inputnya. Dua orang fisikawan asal Inggris William Eccles and FW Jordan pada tahun 1918 menemukan flip flop elektronik ini yang berfungsi menyimpan data memori pada komputer. Keadaan ini terjadi karena pengaruh apabila keduanya ataupun salah satu dari angka tersebut. Coba gunakan fungsi random buat lampu nyala tidak beraturan seperti strobo polisi.
Source: vivasupri.blogspot.com
Karena sifatnya sekuensial sistem kerjanya diatur oleh jam atau pulsa. Konsep dasar yang digunakan dalam rangkaian lampu flip-flop ini adalah fungsi transistor sebagai saklar dan charging kapasitor. Rangkaian Lampu LED Light Emitting Diode adalah salah satu rangkaian yang sangat diperlukan untuk kehidupan sehari-hari. Hal ini terjadi secara bergantian pada setiap sisi sehingga lampu LED akan.
Source: erudisi.com
Lampu lalu lintas merah kuning hijau. Secara awam transistor akan mengalirkan arus dari kolektor ke emitter ketika tegangan basis. Rangkaian Lampu Flip Flop LED. Prinsip kerja rangkaian lampu flip flop diatas adalah pada saat rangkaian diberikan sumber tegangan maka kapasitor 10uF akan dicharge melalui R 470 dan LED kemudian akan diteruskan untuk memberikan triger ke basis transistor sehingga transistor akan ON dan menyalakan LED.
Source: bukalapak.com
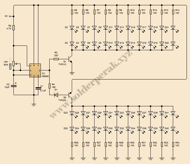
4242017 Dalam dunia elektronika flip-flop adalah rangkaian led yang disusun secara paralel dan dapat menyala secara berkedip dan bergantian. 11112016 IC 3130 ini disebut IC osilator karena IC 3130 ini merupakan IC tipe bukan sinusoida yang menghasilkan gelombang kotak atau segi empat sebagai pembangkit denyut atau pulsa yang kecepatannya di pengaruhi oleh kapasitor dan hambatan pada potensio sehingga akan menjadi sebuah inputan pada IC 4017 sehingga terjadilah pengcounteran pada IC 4017 yang akan menjadikan lampu pada akhirnya flip flop. Rangkaian Flip Flop terdiri dari beberapa jenis antara lain jenis S-C Flip-Flop atau biasa disebut S-R Flip-Flop J-K Flip-Flop D Flip-Flop dan T Flip-Flop. Sesuai judul saya akan membahas cara kerja Lampu Flip Flop ini bukan cara pembuatannya.
5202021 Flip flop adalah suatu rangkaian yang merupakan gabungan dari gerbang-gerbang yang disimbolkan dengan sebuah kotak.
Itu karena rangkaian ini sangat mudah dibuat bagi orang awam atau pemula dikarena komponen yang dibutuhkan masih sangat sederhana dan juga salah satu bahan ajaran. 11112016 IC 3130 ini disebut IC osilator karena IC 3130 ini merupakan IC tipe bukan sinusoida yang menghasilkan gelombang kotak atau segi empat sebagai pembangkit denyut atau pulsa yang kecepatannya di pengaruhi oleh kapasitor dan hambatan pada potensio sehingga akan menjadi sebuah inputan pada IC 4017 sehingga terjadilah pengcounteran pada IC 4017 yang akan menjadikan lampu pada akhirnya flip flop. Jika keluaran yang satu bernilai logika 1 satu maka keluaran yang lain 0 nol. S r flip flop ini juga terdapat dua keluaran output. Biasanya orang yang baru belajar elektronika akan tertarik membuat rangkaian flip flop yang memakai dua buah lampu led dan kedua buah lampu led tersebut bisa menyala bergantian.
Source: lampukit.blogspot.com
Konsep dasar yang digunakan dalam rangkaian lampu flip-flop ini adalah fungsi transistor sebagai saklar dan charging kapasitor. Coba gunakan fungsi random buat lampu nyala tidak beraturan seperti strobo polisi. 5282020 Skema rangkaian flip flop ic 555 posted on march 26 2019 by admin flip flop paling banyak digunakan dalam praktek elektronika dan untuk lampu sepeda ic yang adalah 555 jadi nya very simple ya the schematic tries to replicate internals of a 555 by using specific ics mos drivers are only special part that requires d type flip flop circuit. Mainkan nilai delay buat seperti sandi morse. Karena konstruksinya yang sederhana dan mudah untuk dipahami bahkan sebelum ditemukan transistor rangkaian flip-flop ini sudah banyak digunakan sebagai rangkaian dasar dari rangkaian digital.
2132020 Dapat dikatakan bahwa rangkaian lampu flip flop termasuk paling dasar dari sebuah memori 1 bit.
Itu dikarenakan rangkian led sangat identik untuk penggunaan lampu permainan anak-anak rambu-rambu lalu lintas lampu indikator peralatan elektronik hingga ke industri lampu emergency untuk televisi komputer pengeras suara speaker hard disk. 592014 RANGKAIAN FLIP FLOP DENGAN 2 LAMPU Ada banyak rangkaian lampu sederhana dan menarik yang bisa kita buat misalnya rangkaian flip flop. S r flip flop ini juga terdapat dua keluaran output. Dua orang fisikawan asal Inggris William Eccles and FW Jordan pada tahun 1918 menemukan flip flop elektronik ini yang berfungsi menyimpan data memori pada komputer.
Source: bukalapak.com
5282020 Skema rangkaian flip flop ic 555 posted on march 26 2019 by admin flip flop paling banyak digunakan dalam praktek elektronika dan untuk lampu sepeda ic yang adalah 555 jadi nya very simple ya the schematic tries to replicate internals of a 555 by using specific ics mos drivers are only special part that requires d type flip flop circuit. S r flip flop ini juga terdapat dua keluaran output. Dua orang fisikawan asal Inggris William Eccles and FW Jordan pada tahun 1918 menemukan flip flop elektronik ini yang berfungsi menyimpan data memori pada komputer. Itu karena rangkaian ini sangat mudah dibuat bagi orang awam atau pemula dikarena komponen yang dibutuhkan masih sangat sederhana dan juga salah satu bahan ajaran. Rangkaian Lampu Flip Flop LED.
Source: bjgp-rizal.com
Baca kembali berbagai rangkaian flip-flop pada artikel terdahulu seperti flip-flop dengan IC 555 dan flip-flop dengan transistor. 2132020 Dapat dikatakan bahwa rangkaian lampu flip flop termasuk paling dasar dari sebuah memori 1 bit. Hal ini terjadi secara bergantian pada setiap sisi sehingga lampu LED akan. Itu dikarenakan rangkian led sangat identik untuk penggunaan lampu permainan anak-anak rambu-rambu lalu lintas lampu indikator peralatan elektronik hingga ke industri lampu emergency untuk televisi komputer pengeras suara speaker hard disk. Rangkaian lampu flip flop sederhana ini banyak digunakan sebagai bahan untuk belaja elektronika pertama kali ataupun belajar menganalisa rangkaian elektronikakarena konstruksinya yang sederhana dan mudah untuk dipahami bahkan sebelum ditemukan transistor rangkaian flip flop ini sudah banyak digunakan sebagai rangkaian dasar dari rangkaian digital.
Source: kunoblog.com
Itu dikarenakan rangkian led sangat identik untuk penggunaan lampu permainan anak-anak rambu-rambu lalu lintas lampu indikator peralatan elektronik hingga ke industri lampu emergency untuk televisi komputer pengeras suara speaker hard disk. Tambahkan beberapa LED buat rangkaian running LED. Mainkan nilai delay buat seperti sandi morse. 7252017 Flip-flop atau yang disebut juga dengan lampu kedap-kedip merupakan salah satu rangkaian yang diminati paling banyak. Keadaan ini terjadi karena pengaruh apabila keduanya ataupun salah satu dari angka tersebut.
Situs ini adalah komunitas terbuka bagi pengguna untuk membagikan apa yang mereka cari di internet, semua konten atau gambar di situs web ini hanya untuk penggunaan pribadi, sangat dilarang untuk menggunakan artikel ini untuk tujuan komersial, jika Anda adalah penulisnya dan menemukan gambar ini dibagikan tanpa izin Anda, silakan ajukan laporan DMCA kepada Kami.
Jika Anda menemukan situs ini baik, tolong dukung kami dengan membagikan postingan ini ke akun media sosial seperti Facebook, Instagram dan sebagainya atau bisa juga simpan halaman blog ini dengan judul rangkaian flip flop banyak lampu dengan menggunakan Ctrl + D untuk perangkat laptop dengan sistem operasi Windows atau Command + D untuk laptop dengan sistem operasi Apple. Jika Anda menggunakan smartphone, Anda juga dapat menggunakan menu laci dari browser yang Anda gunakan. Baik itu sistem operasi Windows, Mac, iOS, atau Android, Anda tetap dapat menandai situs web ini.




