Susunan perangkat desa dan tugasnya.
Jika kamu sedang mencari artikel susunan perangkat desa dan tugasnya terbaru, berarti kamu telah berada di blog yang tepat. Yuk langsung saja kita simak pembahasan susunan perangkat desa dan tugasnya berikut ini.
Struktur Pemerintah Desa Sesuai Undang Undang Desa Updesa From updesa.com
Pasal 11 1 Dalam melaksanakan tugas dan kewajibannya Perangkat Desa wajib bersikap dan bertindak adil tidak memihak serta mempersulit di dalam memberikan pelayanan kepada masyarakat. 682018 Perangkat Desa berkedudukan di bawah Kepala Desa dan bertanggung jawab kepada Kepala Desa mempunyai tugas membantu Tugas dan Fungsi Kepala Desa. Dalam melaksanakan tugasnya Kepala Desa mempunyai wewenang yang tercantum dalam Peraturan Pemerintah Nomor 72 Tahun 2005 tentang Desa 2006. Dengan pergetujuan Devan Porwakilan Ralcyat Daerah Kabupaten Daerah iingkat Kebumen IVIenet9kan.
Perangkat desa tersebut disesuaikan dengan kebutuhan di desa.
Perangkat desa juga mempunyai tugas untuk mengayomi kepentingan masyarakatnya. Dan Penghasilan tetap tersebut paling sedikit sama dengan Upah Minimum Regional KabupatenKota. Misalnya membuat surat akta kelahiran atau. Sekretaris Desa Salah satu perangkat desa ialah sekretaris desa yang bertugas mengurus administrasi di desa. Organisasi dan Tatakcrja Pomerintahan Dosa danPerangkat Dosa.
Source: lulukfauzi.blogspot.com
Sekretaris Desa Tugas Sekretaris Desa. 222019 wwwrensingbatdesaid Dalam Permendagri Nomor 84 Tahun 2015 tentang Susunan Organisasi dan Tata Kerja Pemerintah Desa SOTK mulai dari Pasal 6 sampai Pasal 10 di sebutkan bahwa Kepala Desa dan Perangkat desa mempunyai Tugas dan Fungsi yang di antaranya sebagai berikut. 1292019 Perangkat Desa di sini merupakan Pelaksana Kewilayahan atau Kepala Dusun dan untuk susunan TPK Pengadaan BarangJasa adalah sebagai berikut. TUGAS DAN FUNGSI SEKRETARIS DESA. 1 Kepala Desa.
Untuk melaksanakan tugas Kepala Desa memiliki fungsi-fungsi sebagai berikut.
Pasal 36 Apabila jumlah Perangkat Desa pada saat Peraturan Daerah ini melebihi jumlah. Pasal 27 PP ini menyebutkan. Tugas Pokok dan Fungsi Kepala Desa. Kepala Desa adalah unsur pimpinan yang mendapat mandat rakyat melalui pemilihan langsung sebagai pemegang kekuasaan pemerintah desa.
Source: karangsari-brebes.desa.id
7Peraturan Kepala Desa Ciharashas Nomor 2 Tentang Uraian Tugas Pokok dan Fungsi Perangkat Desa. 682018 Perangkat Desa berkedudukan di bawah Kepala Desa dan bertanggung jawab kepada Kepala Desa mempunyai tugas membantu Tugas dan Fungsi Kepala Desa. Perangkat desa tersebut disesuaikan dengan kebutuhan di desa. Pasal 36 Apabila jumlah Perangkat Desa pada saat Peraturan Daerah ini melebihi jumlah.
Source: slideshare.net
1 Kepala Desa. Bila ada pertanyaan berkaitan berapa jumlahnya dalam Permendagri 202018 tidak mengaturnya hal tersebut menyesuaikan kebutuhan dan kemampuan desa di dalam membiayai. Kepala Desa berkedudukan sebagai Kepala Pemerintahan Desa yang memimpin penyelenggaraan Pemerintahan Desa. Pasal 36 Apabila jumlah Perangkat Desa pada saat Peraturan Daerah ini melebihi jumlah.
Source: mediadesa.org
Perangkat desa tersebut disesuaikan dengan kebutuhan di desa. Sedangkan perangkat desa merupakan unsur pembantu dalam menjalankan tugas dan kewajiban Kepala Desa. Perangkat desa umumnya adalah sebagai berikut. Dan Penghasilan tetap tersebut paling sedikit sama dengan Upah Minimum Regional KabupatenKota.
Menyelenggarakan Pemerintahan Desa seperti tata praja Pemerintahan penetapan peraturan di desa pembinaan masalah pertanahan pembinaan ketentraman dan ketertiban melakukan upaya perlindungan masyarakat administrasi kependudukan dan penataan dan pengelolaan wilayah. Pasal 36 Apabila jumlah Perangkat Desa pada saat Peraturan Daerah ini melebihi jumlah. A œemerintah Perangkat Negara Republik Indonesia. I Kepala Desa dan Perangkat Desa diberikan penghasilan tetap setiap bulan danatau tunjangan lainnya sesuai dengan kemampuan keuangan Desa.
Dan Penghasilan tetap tersebut paling sedikit sama dengan Upah Minimum Regional KabupatenKota.
Perangkat Desa lainnya diangkat oleh Kepala Desa dari penduduk desa yang ditetapkan dengan Keputusan Kepala Desa. Perangkat desa juga mempunyai tugas untuk mengayomi kepentingan masyarakatnya. 682018 Perangkat Desa berkedudukan di bawah Kepala Desa dan bertanggung jawab kepada Kepala Desa mempunyai tugas membantu Tugas dan Fungsi Kepala Desa. 7Peraturan Kepala Desa Ciharashas Nomor 2 Tentang Uraian Tugas Pokok dan Fungsi Perangkat Desa. Kepala Desa adalah unsur pimpinan yang mendapat mandat rakyat melalui pemilihan langsung sebagai pemegang kekuasaan pemerintah desa.
Source: sugihwaras16.blogspot.com
Perangkat Desa lainnya diangkat oleh Kepala Desa dari penduduk desa yang ditetapkan dengan Keputusan Kepala Desa. 1 Kepala Desa. A œemerintah Perangkat Negara Republik Indonesia. Yang dimaksud dongan. Perangkat desa tersebut disesuaikan dengan kebutuhan di desa.
Ii Penghasilan tetap danatau tunjangan lainnya yang diterima Kepala Desa dan Perangkat Desa ditetapkan setiap tahun dalam APB Desa. Perangkat Desa lainnya diangkat oleh Kepala Desa dari penduduk desa yang ditetapkan dengan Keputusan Kepala Desa. Perangkat desa umumnya adalah sebagai berikut. Menyelenggarakan Pemerintahan Desa seperti tata praja Pemerintahan penetapan peraturan di desa pembinaan masalah pertanahan pembinaan ketentraman dan ketertiban melakukan upaya perlindungan masyarakat administrasi kependudukan dan penataan dan pengelolaan wilayah.
682018 Perangkat Desa berkedudukan di bawah Kepala Desa dan bertanggung jawab kepada Kepala Desa mempunyai tugas membantu Tugas dan Fungsi Kepala Desa.
Perangkat desa umumnya adalah sebagai berikut. Perangkat desa tersebut disesuaikan dengan kebutuhan di desa. Tugas Pokok dan Fungsi Kepala Desa. Untuk melaksanakan tugas.
Source: siswapelajar.com
Kepala Desa adalah unsur pimpinan yang mendapat mandat rakyat melalui pemilihan langsung sebagai pemegang kekuasaan pemerintah desa. 7Peraturan Kepala Desa Ciharashas Nomor 2 Tentang Uraian Tugas Pokok dan Fungsi Perangkat Desa. TUGAS DAN FUNGSI SEKRETARIS DESA. Kepala Desa berkedudukan sebagai Kepala Pemerintahan Desa yang memimpin penyelenggaraan Pemerintahan Desa.
Source: mediadesa.org
Misalnya membuat surat akta kelahiran atau. 6Peraturan Desa Ciharashas Nomor 1 Tahun 2016 Tentang Struktur Organisasi dan Tata Kerja Pemerintah Desa. Kepala Desa adalah unsur pimpinan yang mendapat mandat rakyat melalui pemilihan langsung sebagai pemegang kekuasaan pemerintah desa. 1 Kepala Desa.
Source: amesbostonhotel.com
Kepala Desa berkedudukan sebagai Kepala Pemerintahan Desa yang memimpin penyelenggaraan Pemerintahan Desa. Yang dimaksud dongan. 1 Kepala Desa. 1292019 Perangkat Desa di sini merupakan Pelaksana Kewilayahan atau Kepala Dusun dan untuk susunan TPK Pengadaan BarangJasa adalah sebagai berikut.
Ketua Sekretaris dan Anggota.
Ii Penghasilan tetap danatau tunjangan lainnya yang diterima Kepala Desa dan Perangkat Desa ditetapkan setiap tahun dalam APB Desa. 282019 Tugas Dan Fungsi Perangkat Desa Kepala Urusan Keuangan mempunyai tugas untuk membantu Kepala Desa dan Sekretaris Desa dalam menyusun rencana pelaksanaan pengendalian evaluasi dan penyusunan laporan pelaksanaan tugas bidang Keuangan. Dan Penghasilan tetap tersebut paling sedikit sama dengan Upah Minimum Regional KabupatenKota. Perangkat desa juga mempunyai tugas untuk mengayomi kepentingan masyarakatnya. Yang dimaksud dongan.
Source: juraganberdesa.blogspot.com
Yang dimaksud dongan. Untuk melaksanakan tugas Kepala Desa memiliki fungsi-fungsi sebagai berikut. 2 Dalam pelaksanaan tugasnya Perangkat Desa bertanggung jawab kepada Kepala Desa melalui Sekretaris Desa sesuai dengan tugas masing-masing. 6Peraturan Desa Ciharashas Nomor 1 Tahun 2016 Tentang Struktur Organisasi dan Tata Kerja Pemerintah Desa. Ii Penghasilan tetap danatau tunjangan lainnya yang diterima Kepala Desa dan Perangkat Desa ditetapkan setiap tahun dalam APB Desa.
Kepala Desa berkedudukan sebagai Kepala Pemerintahan Desa yang memimpin penyelenggaraan Pemerintahan Desa.
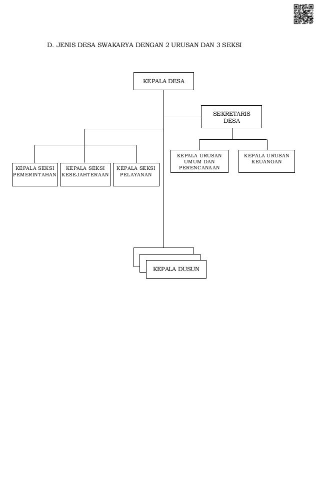
Perangkat desa umumnya adalah sebagai berikut. Pasal 36 Apabila jumlah Perangkat Desa pada saat Peraturan Daerah ini melebihi jumlah. Kepala Desa bertugas menyelenggarakan Pemerintahan Desa melaksanakan pembangunan Desa pembinaan kemasyarakatan Desa dan pemberdayaan masyarakat Desa. Perangkat Desa adalah unsur staf yang membantu Kepala Desa dalam penyusunan kebijakan dan koordinasi yang diwadahi dalam Sekretariat Desa dan unsur pendukung tugas Kepala Desa dalam pelaksanaan kebijakan yang diwadahi dalam bentuk pelaksana teknis dan unsur kewilayahan.
Source: amesbostonhotel.com
10262019 Susunan Organisasi Pemerintah Desa terdiri dari Kepala Desa dan perangkat desa. Organisasi dan Tatakcrja Pomerintahan Dosa danPerangkat Dosa. Pasal 6 menjelaskan tentang Tugas dan Fungsi Kepala Desa berbunyi. Ii Penghasilan tetap danatau tunjangan lainnya yang diterima Kepala Desa dan Perangkat Desa ditetapkan setiap tahun dalam APB Desa.
Source: mediadesa.org
Sekretaris Desa Tugas Sekretaris Desa. Misalnya membuat surat akta kelahiran atau. Perangkat desa tersebut disesuaikan dengan kebutuhan di desa. Pemerintahan Desa Dalam menjalankan tugasnya kepala desa dibantu oleh perangkat desa.
Source: slideshare.net
Perangkat desa umumnya adalah sebagai berikut. Sekretaris Desa Tugas Sekretaris Desa. Ketua Sekretaris dan Anggota. Sedangkan perangkat desa merupakan unsur pembantu dalam menjalankan tugas dan kewajiban Kepala Desa.
Perangkat Desa adalah unsur staf yang membantu Kepala Desa dalam penyusunan kebijakan dan koordinasi yang diwadahi dalam Sekretariat Desa dan unsur pendukung tugas Kepala Desa dalam pelaksanaan kebijakan yang diwadahi dalam bentuk pelaksana teknis dan unsur kewilayahan.
Dalam melaksanakan tugasnya Kepala Desa mempunyai wewenang yang tercantum dalam Peraturan Pemerintah Nomor 72 Tahun 2005 tentang Desa 2006. Tugas Pokok dan Fungsi Kepala Desa. Perangkat desa tersebut disesuaikan dengan kebutuhan di desa. Pasal 36 Apabila jumlah Perangkat Desa pada saat Peraturan Daerah ini melebihi jumlah. Dan Penghasilan tetap tersebut paling sedikit sama dengan Upah Minimum Regional KabupatenKota.
Source: batangharikab.go.id
Perangkat desa juga mempunyai tugas untuk mengayomi kepentingan masyarakatnya. Past-a 1 e Dalm Peraturan Daerah int. Bila ada pertanyaan berkaitan berapa jumlahnya dalam Permendagri 202018 tidak mengaturnya hal tersebut menyesuaikan kebutuhan dan kemampuan desa di dalam membiayai. Ketua Sekretaris dan Anggota. 7Peraturan Kepala Desa Ciharashas Nomor 2 Tentang Uraian Tugas Pokok dan Fungsi Perangkat Desa.
Perangkat Desa lainnya diangkat oleh Kepala Desa dari penduduk desa yang ditetapkan dengan Keputusan Kepala Desa.
2 Dalam pelaksanaan tugasnya Perangkat Desa bertanggung jawab kepada Kepala Desa melalui Sekretaris Desa sesuai dengan tugas masing-masing. I Kepala Desa dan Perangkat Desa diberikan penghasilan tetap setiap bulan danatau tunjangan lainnya sesuai dengan kemampuan keuangan Desa. Menyelenggarakan Pemerintahan Desa seperti tata praja Pemerintahan penetapan peraturan di desa pembinaan masalah pertanahan pembinaan ketentraman dan ketertiban melakukan upaya perlindungan masyarakat administrasi kependudukan dan penataan dan pengelolaan wilayah. 7Peraturan Kepala Desa Ciharashas Nomor 2 Tentang Uraian Tugas Pokok dan Fungsi Perangkat Desa.
Source: desacilengkrangsmd.wordpress.com
Ii Penghasilan tetap danatau tunjangan lainnya yang diterima Kepala Desa dan Perangkat Desa ditetapkan setiap tahun dalam APB Desa. 7Peraturan Kepala Desa Ciharashas Nomor 2 Tentang Uraian Tugas Pokok dan Fungsi Perangkat Desa. 1 Kepala Desa. Dalam melaksanakan tugasnya Kepala Desa mempunyai wewenang yang tercantum dalam Peraturan Pemerintah Nomor 72 Tahun 2005 tentang Desa 2006. Ii Penghasilan tetap danatau tunjangan lainnya yang diterima Kepala Desa dan Perangkat Desa ditetapkan setiap tahun dalam APB Desa.
Source: youtube.com
Pasal 11 1 Dalam melaksanakan tugas dan kewajibannya Perangkat Desa wajib bersikap dan bertindak adil tidak memihak serta mempersulit di dalam memberikan pelayanan kepada masyarakat. 682018 Perangkat Desa berkedudukan di bawah Kepala Desa dan bertanggung jawab kepada Kepala Desa mempunyai tugas membantu Tugas dan Fungsi Kepala Desa. Sekretaris Desa Tugas Sekretaris Desa. I Kepala Desa dan Perangkat Desa diberikan penghasilan tetap setiap bulan danatau tunjangan lainnya sesuai dengan kemampuan keuangan Desa. Sedangkan perangkat desa merupakan unsur pembantu dalam menjalankan tugas dan kewajiban Kepala Desa.
Source: kembangbilo.desa.id
Untuk melaksanakan tugas Kepala Desa memiliki fungsi-fungsi sebagai berikut. Sekretaris Desa Salah satu perangkat desa ialah sekretaris desa yang bertugas mengurus administrasi di desa. Guna mengefektifkan tugas dan fungsi Perangkat De sa Kepala Desa dengan persetujuan BPD dapat melak sanakan mutasi bagi Kepala Urusan Pembantu Kepala Urusan dan Kepala Dusun sesuai dengan kemampuan bidang tugasnya dan ditetapkan dengan Kepala Desa. 6Peraturan Desa Ciharashas Nomor 1 Tahun 2016 Tentang Struktur Organisasi dan Tata Kerja Pemerintah Desa. 10262019 Susunan Organisasi Pemerintah Desa terdiri dari Kepala Desa dan perangkat desa.
Situs ini adalah komunitas terbuka bagi pengguna untuk mencurahkan apa yang mereka cari di internet, semua konten atau gambar di situs web ini hanya untuk penggunaan pribadi, sangat dilarang untuk menggunakan artikel ini untuk tujuan komersial, jika Anda adalah penulisnya dan menemukan gambar ini dibagikan tanpa izin Anda, silakan ajukan laporan DMCA kepada Kami.
Jika Anda menemukan situs ini bagus, tolong dukung kami dengan membagikan postingan ini ke akun media sosial seperti Facebook, Instagram dan sebagainya atau bisa juga simpan halaman blog ini dengan judul susunan perangkat desa dan tugasnya dengan menggunakan Ctrl + D untuk perangkat laptop dengan sistem operasi Windows atau Command + D untuk laptop dengan sistem operasi Apple. Jika Anda menggunakan smartphone, Anda juga dapat menggunakan menu laci dari browser yang Anda gunakan. Baik itu sistem operasi Windows, Mac, iOS, atau Android, Anda tetap dapat menandai situs web ini.




